5.1.1 系统流程

顶部  上一个  下一个

 

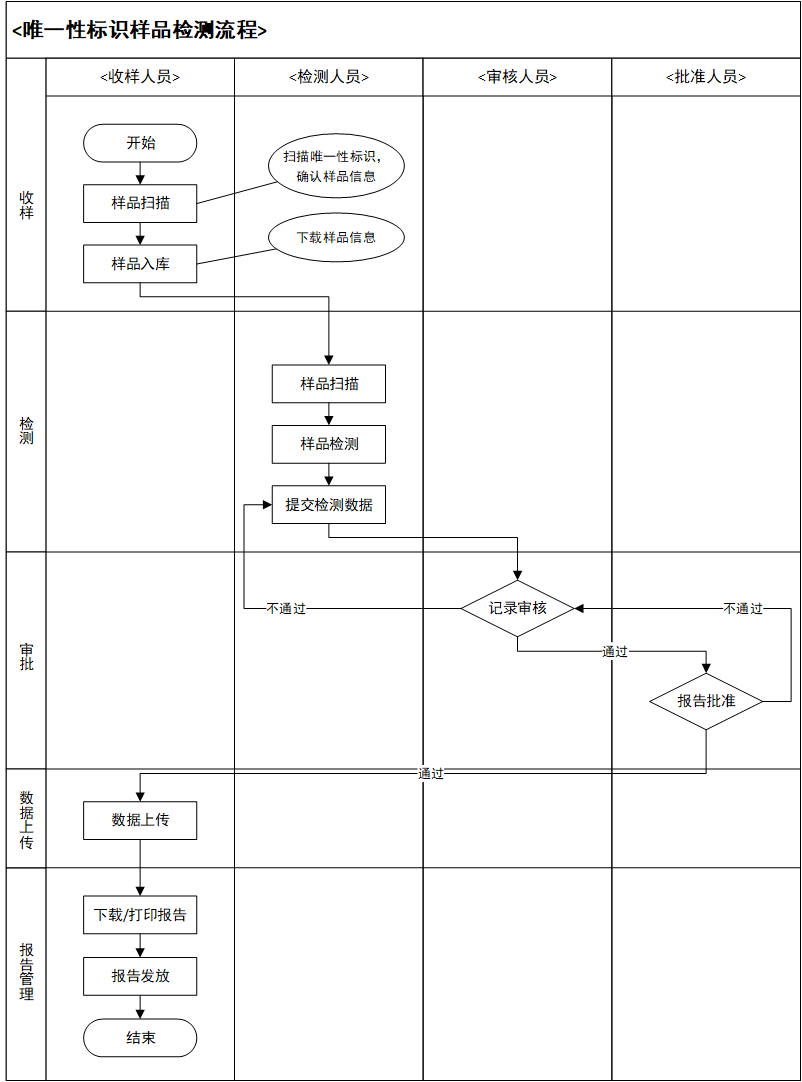
        5.1.1.1 使用唯一性标识的样品

image215

5‑1

 

 

      5.1.1.2 非工程验收、现场取样样品及型式检验样品

 

image217

5‑2

 

       说明:现场取样样品包括土工、砂浆及混凝土配合比等样品。