7.1.1.1 系统流程

顶部  上一个  下一个

 

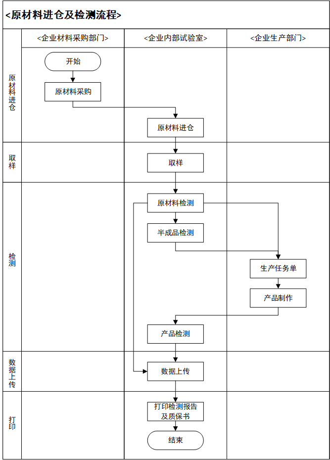
       7.1.2.1 原材料进仓及检测流程

image595

7‑1

 

       7.1.2.2 混凝土检测流程

image840

7‑2