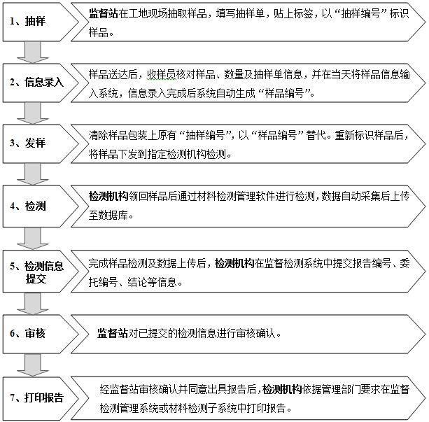
A.流程说明

图 5‑140
完成监督抽检样品的处理需要同时使用监督检测管理系统和材料检测子系统。监督抽检样品检测与其他样品相同,样品信息处理与下载、报告打印等方式与其他样品有差异。
监督检测子系统网址:https://www.scetia.com/scetiatrust/
B.操作步骤
1)样品信息下载
监督站完成抽样、样品信息录入及发样工作后,检测机构在材料检测子系统程序主界面点击“系统管理与设置”→“下载”,打开下载中心页面。
图 5‑141
点击“房建抽样”→“下载样品信息(首次下载)”,在列表中选择监督站,点击“选择下载当前选中的单位”下载抽检样品信息。如列表中无需选择的监督站名称,点击“下载监督站信息”按钮更新监督站信息后再下载样品信息。

图 5‑142
如有新记录系统会提示生成委托及样品编号,修改记录只提示修改的条数。点“确定”按钮后系统会显示本次下载的新增及修改数据。
图 5‑143
监督抽样样品信息下载完成后,检测机构按照规定要求进行检测,检测完成后上传检测数据。
2)检测参数录入
完成样品检测及数据上传后,检测单位用户登录监督检测管理系统,输入报告编号、委托编号、结论等信息后提交检测信息,由监督站工作人员对检测结果进行审核。
在监督检测管理系统中点击“检测机构”→“检测参数信息录入”,点击“已分配检测任务”记录行中的“填写检测报告信息”按钮,如下图所示。

图 5‑144
在下图所示页面填写检测参数等相关信息,点击“插入”按钮,完成检测参数相关信息录入。点击“尝试读取已上传的检测数据”,可以读取已上传的相关检测信息。

图 5‑145
如需修改样品基本信息,点击基本信息记录行中的“编辑”按钮,填写完成后点击“更新”按钮保存修改结果。
图 5‑146
如需修改样品参数信息,点击记录行中的“√”勾选记录,点击页面下方的“编辑”按钮,如下图所示。

图 5‑147
对检测参数相关信息进行修改,填写完成后点击“保存”按钮保存修改结果,如下图所示。放弃修改点击“取消”按钮。

图 5‑148
3)检测信息提交
检测参数录入完成后,点击在监督检测管理系统菜单栏中“检测机构”→“检测信息提交”进入“检测信息提交”页面。
图 5‑149

图 5‑150
点击“察看详细信息”可以查看录入的检测参数信息,如下图所示;点击“退回编辑”返回“检测参数信息录入”界面对相关数据进行修改。点击“提交检测信息”完成检测信息的提交。
图 5‑151 察看检测参数详细信息
4)信息下载
检测参数及结果信息由监督站审核通过后,在材料检测子系统程序主界面点击“系统管理与设置”→“下载”→“房建抽样”,点击“下载委托信息(检测完成)”按钮下载委托相关信息。
图 5‑152
5)打印检测报告
检测单位在材料检测子系统下载信息后,依据管理部门要求在监督检测管理系统或材料检测子系统中打印报告。合格报告一式三份,不合格报告一式四份。报告封面上盖AT章、CMA章、检测报告专用章(圆形)、检测机构检测专用章(椭圆),骑缝章也盖检测报告专用章。
通过材料检测子系统打印报告的相关操作请参考“ 5.12.3打印管理”。
通过监督检测管理系统中打印报告:点击“检测机构”→“检测报告打印”,点击相应报告记录行中的“浏览报告”按钮浏览、打印报告。
图 5‑153

图 5‑154
C.注意事项
*首次下载的监督抽样数据中只有样品数据,无工程信息。样品检测完成、监督站审核通过后,检测单位才能查询工程信息、打印报告。
*样品复验: 在材料检测子系统主界面点击“样品入库”→“查看修改样品信息”,点击样品标签,选择需复验的样品记录,点击下方“监督二倍样复验”或“监督三倍样复验”生成复验样品。。

图 5‑155
|